新加坡吸引了许多跨国企业在新加坡设立区域或者是全球总部,以新加坡为据点,扩大和发展区域以及全球范围的商业活动。
据统计,高达46% 的各行各业企业将其亚洲总部设立在新加坡,而在全球财富500强企业中,超过三分之一选择在新加坡设立区域总部。科技跨国企业更是偏爱新加坡,59% 的亚洲区域总部汇聚于此。

如微软、谷歌、劳斯莱斯,以及通用汽车(General Motors)等,ChatGPT母公司OpenAI也在新加坡设立了亚太区域中心。不仅是跨国公司倾向于把区域总部设在新加坡,许多中国企业也选择这么做,以对冲地缘政治风险和扩大全球业务。例如,TikTok公司和希音(Shein)都在新加坡设立公司总部。
为了吸引跨国公司在新加坡设立其亚太地区的总部,鼓励企业在新加坡营商,新加坡政府也提供了种类繁多的优惠政策,如总部活动计划IHQ。
关于新加坡国际总部奖(IHQ)
新加坡国际总部奖是新加坡经济发展局(EDB)推出的一项税收激励计划,旨在鼓励跨国公司在新加坡建立全球或区域总部,以统筹管理、协调及掌控集团旗下企业的商业活动。
该计划的核心吸引力在于,它为企业提供5%~15% 的企业所得税优惠税率,远低于新加坡正常的17%税率。
要想获得IHQ认证,企业需要证明自己是一家真正的总部机构,而不仅仅是一个空壳公司。新加坡经济发展局明确要求,企业必须在新加坡执行战略规划、业务管理、市场营销和研发等核心业务活动。
1. 谁可以申请IHQ?
在新加坡注册并运营的实体均可申请。
关于新加坡公司注册请参考以下指南:
2. IHQ税收优惠:
对于超出基本收入的合格收入,将按5%、10%或15%的优惠税率征税。
基本收入和非合格收入将按正常的企业税率征税。
该优惠有效期为5年。
注:
基准收入将基于激励开始前36个月符合资格活动的税前净利润年度平均值计算
合格收入指源自合格业务活动的收入。
3. 符合资格的总部活动
符合资格的总部活动仅包括以下内容:
• 集团业务活动的管理、协调与控制职能
• 采购与供应链管理
• 供应链管理
• 市场营销控制与规划
• 人力资源管理
• 法律服务
• 财务服务
• 品牌管理服务
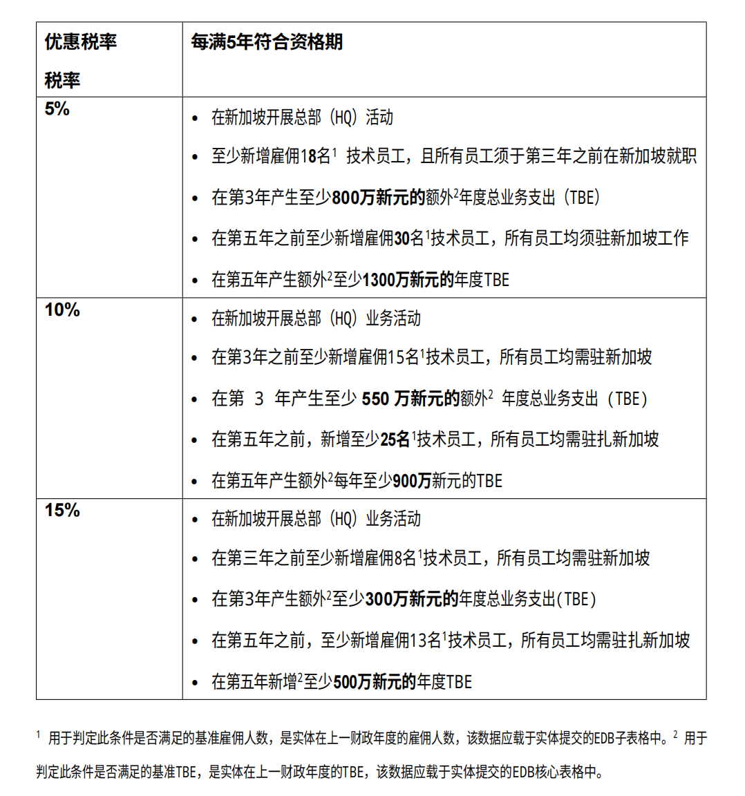
4. 获得特惠税率条件如下:
a) 合资格期限:5年
b) 申请实体除须满足《批准函》中所有标准条件外,还需符合以下要求

5. IHQ申请评估要求
除了满足上表中的要求,还将评估其他跟申请项目有关的方面,包括对经济的衍生效益,以及在新加坡发展能力(如技术、技能、专业知识)的承诺。
6.注意事项
申请实体须就激励期内开展的任何不符合资格的活动设立独立账户。
申请实体还须按规定格式向EDB提交年度进展报告(APU)及/或外部审计师报告,说明在满足激励条款和条件方面的进展情况。
若您的实体符合以下任一类别,则不符合激励资格:
被列入新加坡政府制裁名单的实体,或受此类名单所列个人/实体/国家控制或拥有的实体;
从事违反新加坡法律的非法活动的实体;
从事《战略物资(管制)法》附表第1部分所管制物资或技术(通常称为军用物资及技术)或《武器与爆炸物法》所管制物资或技术的制造、分销、销售、进口或出口的实体;
从事《烟草(广告与销售管制)法》所定义的烟草制品及其相关活动的制造、分销、销售、进口或出口的实体;
因腐败、欺诈、反竞争行为或其他监管违规问题而正在接受调查或起诉,或存在此类监管问题历史的实体;
受新加坡金融管理局 (MAS) 监管的持牌金融机构(包括银行、基金管理公司及资本市场参与者)或持牌保险机构,除非经新加坡金融管理局 (MAS) 特别推荐申请该激励计划;
受新加坡海事及港务局(MPA)监管的船舶所有者或经营者,或从事船舶租赁、船舶融资、船舶经纪、船舶管理、船舶代理、海事保险或其他航运相关支持服务(港口和造船厂除外)的实体,除非经MPA特别指明可申请该激励措施。
经济发展局在确定申请人资格时,可聘请外部服务提供商,并仅依据这些外部服务提供商提供的信息作出判断。
新加坡经济发展局保留在激励措施有效期内,若企业符合上述任何类别时撤销或终止激励的权利。
新加坡已对在当地运营的集团实体实施国内补充税,若其有效税率低于15%则需缴纳。该政策适用于年集团收入达在过去四个财政年度中,至少有两个年度的年营业额达到7.5亿欧元或以上。为免生疑问,接受经济发展局(EDB)激励措施的公司并不排除在外,申请人应据此评估相关影响。
7. 如何申请?
申请人须提交正式申请材料,包括:
• 核心表格:需提供就业岗位、固定资产投资及总业务支出等增量投资计划信息。
• 补充表格:要求实体提供有关技术岗位就业及总部活动的补充信息。
8. 哪些企业更适合申请IHQ?
根据经验,符合以下特点的企业更容易成功申请IHQ:
在所属业务领域或行业内拥有显著的规模和市场影响力
计划将新加坡作为亚太乃至全球业务的跳板
愿意在新加坡进行实质性投资,而不仅仅是注册空壳公司
需要统筹管理跨国业务,特别是至少三个国家以上的业务网络
新加坡国际总部奖(IHQ)为跨国企业提供了一个难得的机遇,既能享受极具竞争力的税收优惠,又能依托新加坡优越的商业环境和地理位置,拓展亚洲乃至全球市场。
作为全球公认的最具竞争力的经济体之一,对于计划出海的中国企业来说,合理利用新加坡的IHQ计划,不仅可以优化税务结构,更能为企业的全球化战略奠定坚实基础。
END
微信公众号